重庆市綦江职业教育中心2026年招生简章,招生专业及招生对象
作者:钟老师来源:招生之家时间:2026-03-17 16:19次
摘要:重庆市綦江职业教育中心创办于1983年,是重庆市综合高中试点学校、重庆市重点中等职业学校,重庆市双优学校(全市仅50所),入选第三批全国学校急救教育试点,办学实力稳步提升,社会声誉日益卓著。 学校占地126亩,现有87个教学班,3394名在校学子,汇聚245名优秀
重庆市綦江职业教育中心创办于1983年,是重庆市综合高中试点学校、重庆市重点中等职业学校,重庆市“双优”学校(全市仅50所),入选第三批全国学校急救教育试点,办学实力稳步提升,社会声誉日益卓著。
学校占地126亩,现有87个教学班,3394名在校学子,汇聚245名优秀教职工。这里是学历教育的沃土,也是职业培训的高地,更勇担多项市级与国家级使命--黄炎培职教思想研究、课程思政示范、智慧校园建设......我们以创新为驱动,以育人为根本,为每一位学子铺就技能成才、人生出彩的广阔坦途。
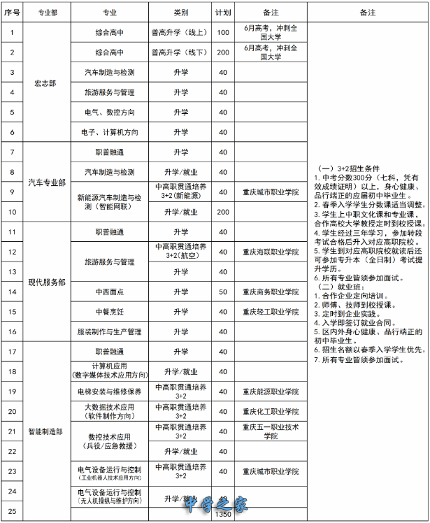
2026年招生专业及计划一览表

招生对象
招收身心健康、品行端正的初中应届毕业生
报名办法
1.到学校学生发展中心(综合楼203办公室)或者招生老师处报名。
2.区外学生可以来电来函或网上报名咨询,区内应届生根据区教委安排统一报名。
报名程序
1.面试合格后,扫新生报名二维码填写报名信息。
2.交验身份证、户口簿(户口主页、户主页、本人页、人口增减页),“贫困生”另须交验相关证件及复印件。
收费标准
1.综合高中学费500元/期,中职免学费。
2.代收费430元/期。
3.住宿费:宏志部200元/期,B栋、C栋寝室350元/期。
4.航空等部分专业由合作企业另收职业服装费。
学校占地126亩,现有87个教学班,3394名在校学子,汇聚245名优秀教职工。这里是学历教育的沃土,也是职业培训的高地,更勇担多项市级与国家级使命--黄炎培职教思想研究、课程思政示范、智慧校园建设......我们以创新为驱动,以育人为根本,为每一位学子铺就技能成才、人生出彩的广阔坦途。
2026年招生专业及计划一览表

招生对象
招收身心健康、品行端正的初中应届毕业生
报名办法
1.到学校学生发展中心(综合楼203办公室)或者招生老师处报名。
2.区外学生可以来电来函或网上报名咨询,区内应届生根据区教委安排统一报名。
报名程序
1.面试合格后,扫新生报名二维码填写报名信息。
2.交验身份证、户口簿(户口主页、户主页、本人页、人口增减页),“贫困生”另须交验相关证件及复印件。
收费标准
1.综合高中学费500元/期,中职免学费。
2.代收费430元/期。
3.住宿费:宏志部200元/期,B栋、C栋寝室350元/期。
4.航空等部分专业由合作企业另收职业服装费。
关键词:重庆市,綦江,职业,教育中心,2026年,招生简章,
- 相关文章
- 重庆市永川职业教育中心的专业有哪些03-17
- 彭水县职业教育中心2026年招生简章,招生专业及03-17
- 2026年重庆市巫溪县职业教育中心招生简章,招生03-17
- 重庆市酉阳职业教育中心2026年招生简章,招生计03-17
- 重庆市江南职业学校开设了什么专业03-17
- 2026年重庆市丰都县职业教育中心招生简章,招生03-17
- 重庆市城口县职业教育中心2026年招生简章及招生03-17
- 2026年重庆市璧山职业教育中心招生简章及招生专03-17
- 重庆光华女子职业中等专业学校的招生条件03-17
- 重庆市商务学校的招生简介03-17
- 重庆市商务学校的师资力量03-17
- 重庆市商务学校的就业率是多少03-17
推荐院校








